【佳学基因检测】基因检测的口碑为什么这么差?
遗传病、罕见病基因检测导读:
基因检测是一新兴的高科技技术,它产生于人们对自身的发奇,由在被基因解码取代的过程中,对它的疑惑也将因基因矫正对人体缺陷的终极解决而消失。但是,基因检测目前正处在了解、传播、普及的过程中,基因检测的口碑为什么查呢,本文从不同角度探索基因检测口碑形成的过程,并出好的基因检测口碑、坏的基因检测口碑是如何形成的,从而帮助大家选择适合自己的基因检测产品,使得基因检测技术真正帮助人们的生活健康。
网上为什么对基因检测的口碑不好?
全中国基因检测公司超过3000家,怎么选?
张主任虽然是在北京协和医院上班,但是她坦诚地讲。是在医院里面上班,但是其实对于基因检测这一块并不了解,产科接触到的大多就是无创DNA或者羊水和胎儿绒毛的检查这一类。后来知道了基因检测这个东西,其实还是在知乎上面看了很多,有推荐的,有吐槽的,各方面好像都各执一词。
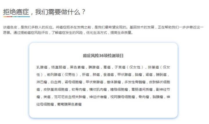
如果要说对于基因和疾病的关系,最具有代表性的莫过于乳腺癌遗传基因,5%~10%的乳腺癌患者伴有遗传基因突变,遗传基因中最引人注目的是BRCA1和BRCA2基因。当年性感女星安吉丽娜朱莉,她就是因为检测出了由于母亲给她遗传了突变的BRCA1基因,因此跟普通人相比,她患上乳腺癌和卵巢癌的几率要更高,分别是87%和50%。她决定采取主动,采取预防性的乳腺切除。也因为这个新闻,让更多的人了解到了原来检测基因还能知道自己患有癌症风险的高低。

我的姥爷在我出生之前患肾细胞癌去世,而我的舅舅胃癌,发现的时候已经是晚期,目前已经算是只能尽量延长生命,估计时间也不多了。我也曾经查过一些资料,担心妈妈和我也许会有这方面的遗传风险,也曾经在体检的时候,给爸爸妈妈都做了一系列的肿瘤标志物的检查。
当时我在知乎上看过一些对于现在比较火爆的基因检测的文章,拿给我一个知乎的朋友看,他告诉我说,其实基因检测这个东西,并没有有些人吹嘘得那么神奇,但是也并不是说就那么一无是处,如果觉得价格能接受,自己想测测看还是可以的。

之所以网上有那么多对于基因检测的负面评价,我觉得跟某些过度宣传和夸大的吹嘘有很大关系,比如可以检测出一个人的出轨风险,难道测出自己的伴侣出轨风险高,就去怀疑对方出轨吗?毕竟人不是动物,除了生理冲动还有伦理道德的约束,还有后天教育和性格的差异,所以这点我也觉得很扯。
我们所做得这一类消费级基因检测,跟医院里进行的基因检测相比,更像是一个全面的体检和预防提醒,同时还带有一些趣味,让你更了解自己的身体,同时在今后的生活中知道自己有什么需要重点注意的方面,而我们应该清楚的意识到:基因检测并不是精准医疗,不要抱有“做了我就知道怎么治病”,甚至“做了我就能知道自己买哪个牌子的护肤品”这么神奇的想法,不然会觉得很失望。
基因检测的内容中,我个人觉得生活疾病检测外,对于癌症,遗传疾病,精神疾病方面的检测,也是比较有意义的一些方面,所以我在购买的时候,着重看的就是这方面的检测。对于一些比较虚无的东西,什么天赋什么单身基因啦,我觉得咱们还是看看就行了。当然最主要还是看个人意愿,自己想选择什么样的产品,想知道关于哪些方面的内容。
我看了知乎上的很多推荐,基本上都有提到采用WES专业级全外显子组测序这种检测方法,因为这种方法检测的基因产品,除了可以直接发现相关的遗传变异,能够获取个人基因的原始数据也是一个方面的优势。本来以为这种检测用的还是血液,就好像做亲子鉴定似的,后来自己做的时候看到才发现,检测步骤操作起来非常简单,只需用里面的小棉签刷刷刷就可以完成了。
完成采样后可以直接密封好寄回,然后就可以等着自己的报告出来啦!
虽然平时我自己也有健康体检的习惯,但是真正儿八经的看看自己有没有基因突变的癌症风险,皮肤状态的检测,以及这么多慢性疾病的风险还真是第一次了解那么清楚,而作为天底下最为关注减肥和护肤的女性群体一员,我觉得这点非常有意思:

皮肤年轻度(这个结果让我心中小小臭美了一下),肤质,美白能力,皮肤光老化,晒黑风险,晒伤风险,色素沉着风险,皱纹形成风险,皮肤保湿能力,糖基化风险,氧化应激风险等等,今后护肤心里面也更有底了,因为我基本上不相信美容院里面那一套,相比之下还是这个报告觉得更靠谱一些,毕竟人家连参考文献都给你列出来了。

而对于疾病遗传风险、膳食敏感、药物指南、营养需求、污染敏感等,我觉得也是很多人也非常关心的一个话题,尤其是有优生优育打算的女性。
目前市面上一些比较成熟的基因检测产品,已经不仅仅是出个报告就拉倒了,而是在基因检测、报告生成后,仍然会有后续的一系列服务,比如CircleDNA会有专业的遗传、营养以及运动咨询师团队为消费者提供一对一的咨询服务,并给出针对性的健康指导与预防建议。
平心而论,通过亲身体验,觉得基因检测没有我们想象的“一测知人生”那么神奇,但是也绝对并非很多人吐槽的那样根本就是个骗局,毕竟我们做这个,也不是为了抓药治病的目的,而是相当于提前预警。如果要说得通俗点,相当于给自己做了一份关于自己的高科技研究,把自己的方方面面了解得更清楚一些,以后需要多注意的一些疾病方面,需要多关注哪一些的问题,这些方面对于我们的健康还是有很大意义的。
因为网上有很多消息系以讹传讹,大家对基因检测专业信息了解不够,造成了信息不对成结果,下面我为大家讲一下基因检测的五大误区,让大家正确认识基因检测,正确对待基因检测。
基因检测可以让疾病预防和治疗更精准、更个性化。基因检测作为上世纪末和本世纪初生命科学领域的伟大发明,从实验室逐步走进寻常百姓。
国家政府层面对基因检测也越来越重视和支持,国家发改委于2015年发文支持将基因检测作为一项惠民技术在全国范围推广实施。在市场经济环境下,越是前景看好的领域,竞争越激烈,面对我国市场上出现的各种基因检测乱象,作为寻常百姓是避而远之,还是冷静理智正视?
佳学君认为:合理认识基因检测,并以科学态度对待基因检测,才是正确的。作为资深健康管理咨询师,佳学君为大家总结了5点常见的基因检测误区,帮助大家进一步认识基因检测的作用。
一:过度夸张基因检测的作用
首先我们要知道:大部分疾病都与基因有关。
常见慢性病(也称多基因疾病,如心脑血管疾病、糖尿病、肥胖症、老年痴呆症、肿瘤等)而言,疾病的发生和进展是基因的“缺陷”(基因变异导致基因功能异常,不能发挥正常作用,这是致病的内在因素)与某些不相适应的环境因素(致病的外部诱发因素)长期交互作用的结果,即:疾病=内因+外因。基因检测是发现与生俱来所携带的遗传风险,即检测“内因”,其结果不能与临床症状直接对应,即不能通过检测数据直接反映受检者目前的健康状况。对已经发生某些疾病的患者,应该积极配合临床医生进行诊断和治疗。与此同时,可以在专业人员的指导下,有针对性地选择某些相关基因检测项目,以了解疾病相关基因的变异情况,从而改变某些环境影响因素,与治疗配合,标本兼治,有望达到更好的治疗效果。
重点提示:由于目前科学发展水平所限,不是任何疾病发生了,都能通过检测基因找到解决方法。
二:市场营销过度倚重商业策划
市场经济环境下,商品的销售和推广越来越倚重策划和包装。
基因检测也不例外,市场上出现的许多基因检测公司其实仅仅是做营销的团队,卖“报告”的销售人员,缺乏专业知识修养。为了削减营销成本,没有配套的检后服务专业队伍。为了拔高自己,有的公司干脆煞有介事地打着一大串国内外的权威平台和权威专家的旗号作为宣传噱头。由此在国内每年都发生有因类似侵权行为引起的法律纠纷。对此我们要引起注意,越是宣称那些“高大上”的权威机构和权威专家的营销队伍,越应小心谨慎,谨防受骗。
重点提示:真正的基因检测专业者,都会拥有丰富的专业知识,从需求者真实角度出发去建议检测项目,绝不会踏入过度销售的界。
三:检测报告“水分”太重
评价一本基因检测报告的含金量,不是看外包装有多精美,也不是看报告有多厚重,而要看的是自己的检测结果、风险评估及配套的个性化健康指导。有不少基因检测公司出来的报告,真正有价值的数据仅占报告的少数版面。
靠谱的基因检测报告应具备下述要求
(1)基因位点的选取是否严谨,是否适合中国人群,是否经过本公司在服务实践中较大样本量的验证,使基因位点与疾病的对应关系更精准,而不是照搬“舶来品”,也不是检测的基因位点越多越好。
(2)在报告中,基因符号、检测位点、基因分型结果、基因功能描述、风险基因型分子生物学描述等是否明确和清楚。
(3)基因与疾病、基因型与疾病风险的对应关系是否明确。
(4)对应“缺陷”基因的针对性防治要点是否明确。
重点提示:除了检测报告数据,报告数据的解读是重中之重,真正专业的基因检测机构都会有当面解读报告服务。
四:乱打价格战
有的行业从业者为了提高自己的市场竞争力,他们不在基因位点的完善和优化上下功夫,也不在检后服务上下功夫,而是钻大多数人“知识盲点”的空子,采取“偷工减料”削减成本的手段达到压低价格的目的。
即仅选取极少的基因位点(提示:常见慢性病为多基因疾病,往往一种疾病风险与多个基因位点密切相关。反过来,有的一个基因又与多种疾病风险相关)出具多个检测项目的报告,看似检测项目多了,实则大大降低了对疾病风险检测评估的准确性。例如有些仅选取了两个基因位点(一个与毒物激活有关,一个与电离辐射损伤修复有关)就对胃癌、肝癌、肺癌、食管癌、大肠癌、鼻咽癌、白血病、前列腺癌、乳腺癌、宫颈癌、子宫内膜癌等11种常见肿瘤出具了检测报告。
如此操作虽然价格便宜,可报告的含金量却大打折扣,其后果将误导受检者,甚至增加患病风险。
重点提示:在选择哪家基因检测公司时,不能简单看价格,更要看报告的实质内容。
五:基因检测只给报告,没有检后服务
基因检测只是整个健康管理服务链的第一环,与基因检测配套的检后服务是绝不可缺少的重要组成部分,是充分体现基因检测价值的核心。
检后服务大致应包括以下方面
(1)具有专业水准的报告解读(提示:不是随便找个医生就可以解读)。全面、系统、并有所侧重地对基因检测报告进行分析、研判。结合现代医学遗传学、分子营养学、生物信息学、健康管理学、健康心理学等多学科知识,对受检者的基因“缺陷”情况及所对应的环境因素进行全面的分析和评估,从而对受检者疾病易患风险度作出客观辩证的评价、预测和预警,进而提出合理的、令受检者本人也完全信服的健康管理指导。
(2)回顾性分析受检者1~3年的健康体检报告。
(3)从膳食结构、生活方式、行为方式、心理(精神)、运动、体检等方面,制定出阶段性的个性化健康管理方案,并督促执行。
(4)阶段性效果评价,达到预期目的。
(5)远期健康管理指导。
重点提示:报告解读是基因检测服务中最重要的服务环节,此环节可直接代表机构含金量。
结语:基因检测我还做吗?
综合以上,我们小度君认为:
(1)基因检测值得做!及早做更好。
(2)选对基因检测公司很重要。
(3)没有报告解读等检后服务的公司不建议选,价格再便宜也别选。
(4)基因检测公司服务口碑好、受检者满意度高的公司值得首选。
(5)实践证明:受检者100%的满意度 = 30%的检测报告 + 70%的检后服务。
让我们的健康管理从基因检测开始。
希望通过本篇文章,大家可以对基因检测有更深的了解。
(责任编辑:admin)















